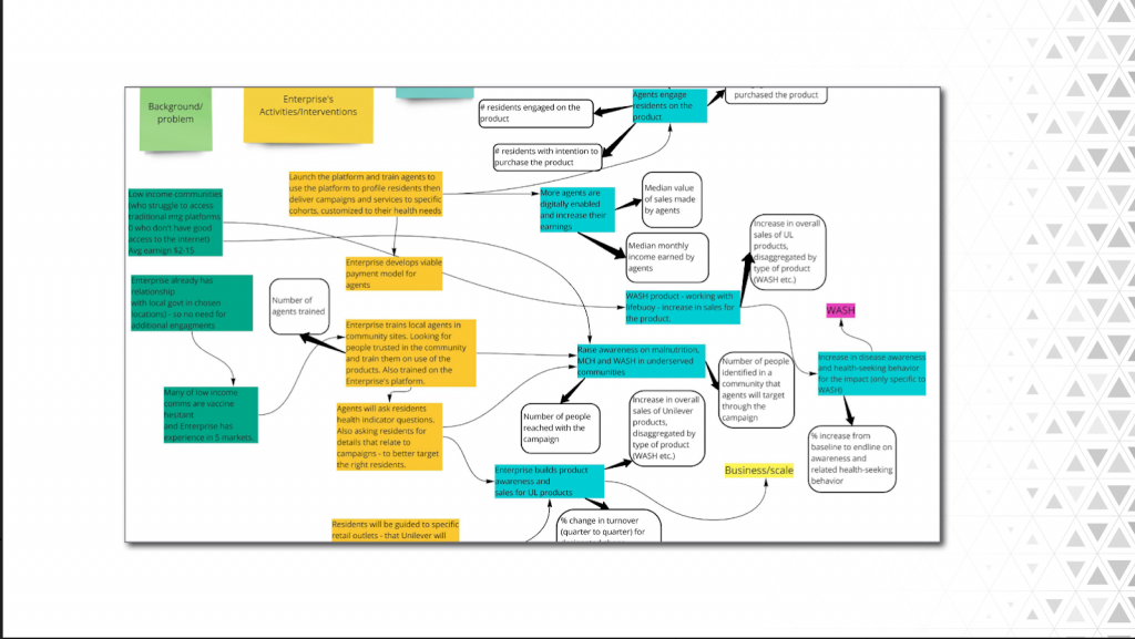
How your social enterprise defines and articulates the way it creates impact is key to proving its social value and securing investment. One of the best places to start is with a Theory of Change - a comprehensive explanation of how your intervention expects to lead to specific development change, backed by evidence.
To demystify how social enterprises can do this effectively, the TRANSFORM Support Hub teamed up with Integrative Solutions to launch a four-part webinar series about measuring, evaluating, and communicating your impact.
On September 14th, we had the pleasure of hosting Integrative Solutions CEO and Senior Consultant, Dr. Deepti Sastry, for the first of the four sessions: "Developing a Theory of Change To Define and Communicate Your Social Enterprise's Impact."
You can access the full recording here, and below, we've included four practical steps shared during the session to get you started.
First, it's essential to have a clear understanding of what a Theory of Change can do for your social enterprise. Done well, it gives you the ability to:
Ensure your team has alignment around the purpose of your social enterprise (This is especially important when growing the headcount of your organization.)
Refine and prove your business model
Identify key metrics to track progress
Communicate impact clearly and in a compelling way
Now, let's look at the key steps to developing a Theory of Change.
Determine who you want to influence: First, identify the key actors and stakeholders in your value chain that you have to influence for your business model to work. Then, articulate what behavior changes will occur if you are successful, and clarify what motivations each stakeholder has to drive that change.
Clarify the "So-What": Articulate the impacts that these changed behaviors will have on people and the environment. Be thoughtful - many social enterprises struggle to defend why they are social enterprises as opposed to traditional businesses, and a well-thought-out “so what” demonstrates that impact. As Dr. Sastry said, "This is where the rubber hits the road."
Identify what your business needs to do to influence the change: Answer what YOU, the business, need to do to catalyze the intended change. Will your current activities or operations lead to the desired outcome? List the key elements of your operations that lead to the desired change here. This is also an opportunity to see where it makes sense to bring in more actors that can influence new behaviors.
Identify why your operations will lead to change: List the assumptions that uphold your operational logic. Be honest about the assumptions you are using to justify your business's activities and operations. Test your assumptions rigorously, and hire an external consultant to challenge your assumptions and business model from an outside perspective.
Whether you’re developing or revisiting your Theory of Change, keep the above best practices in mind and go through the questions in the presentation to organize your thoughts. Then, join us for part two of this webinar series on September 28th, where Dr. Sastry will share tips on uncovering which impact measurement frameworks, methods, and tools are the most effective for your social enterprise to prove your Theory of Change with impact data.
A monthly content round-up to help you scale your impact.